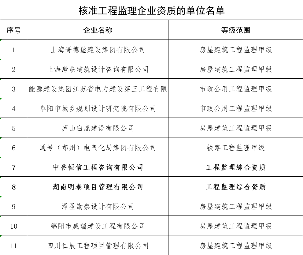
新增2家综合资质!住房城乡建设部关于核准2025年度第七批建设工程企业资质名单的公告
2025/7/17 19:03:04 浏览数:104

住房城乡建设部关于核准2025年度
第七批建设工程企业资质名单的公告
根据《中华人民共和国建筑法》及有关建设工程企业资质管理规定,现将我部核准的工程勘察资质、工程设计资质、建筑业企业资质、工程监理企业资质的单位名单(2025年度第七批)予以公布。未予核准的单位可登录住房城乡建设部政务服务门户,点击“申请事项办理进度查询(受理发证信息查询)”栏目查询原因。 特此公告。 附件: 住房城乡建设部
2025年7月11日

来源:建设监理