2025年滨海新区道路交通提升十大“金点子”揭晓
2025/11/24 18:25:58 浏览数:76
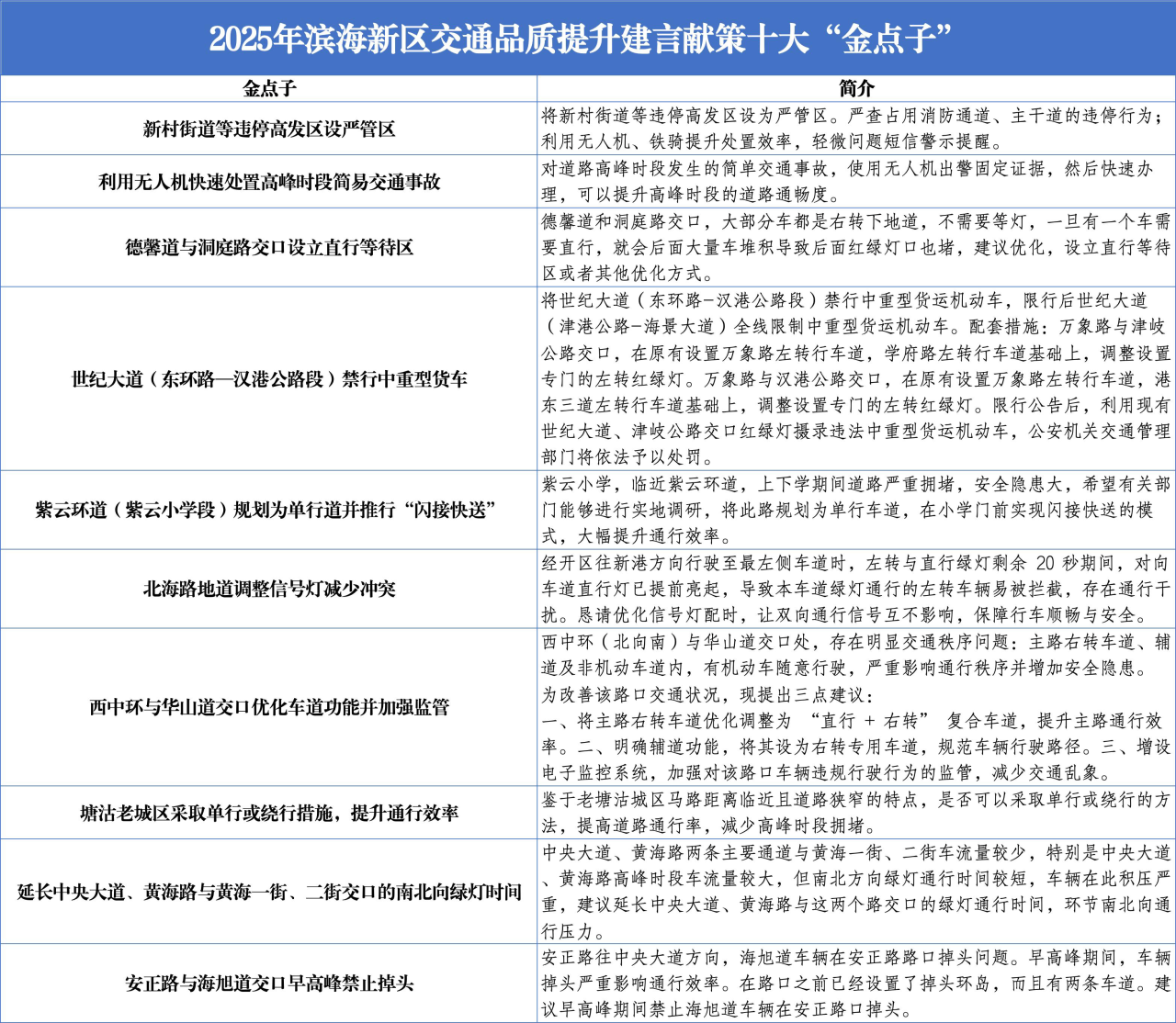
为切实提升滨城道路交通出行品质,有效破解当前道路交通领域突出问题,2025年7月9日至7月31日、9月1日至9月30日分两期组织开展滨海新区道路交通品质提升建言献策“金点子”征集活动。活动期间,广大干部职工和市民群众广泛参与,共征集到道路规划类、设施提升类、停车优化类等方面的有效意见建议1822条。经有关部门论证研究,严格遴选出入围的30个科学性强、操作性高的良方善策。通过网络公示、投票方式,最终评选出2025年滨海新区交通出行品质提升十大“金点子”和二十大提名“金点子”,现予以公布。


美丽“滨城”,共建共享;交通畅安,民心所向。感谢广大干部职工、市民群众的热情参与和大力支持,正是每一份智慧的汇聚、每一份责任的担当,为提升滨城道路交通出行品质提供了宝贵支撑。未来,滨海新区将持续畅通建言献策渠道,欢迎广大干部职工和市民群众继续发挥城市“主人翁”精神,为道路交通发展和管理出谋划策,共同打造安全、畅通、有序、美观的道路交通环境。
来源:滨海发布